3PL Fulfilment Services for Private Label Supplements
As of 1st February 2025, the traditional dropship system offered by Nutribl will be phased out and replaced with a wholesale 3PL service in conjunction with our preferred fulfilment partner. The Minimum Order Quantity will be just ten units per SKU, giving you flexible and accessible access to your own range of private-label supplements.
With Nutribl, you can benefit from reliable and efficient third-party logistics (3PL) services tailored to the unique needs of private label supplement brands. Whether you're looking to scale your business or streamline your fulfilment process, the warehousing and fulfilment solutions we can offer in conjuction with our preferred fulfilment partner are designed to help you succeed.
Your private label supplements business can benefit from end-to-end 3PL services to provide seamless warehousing, order picking, packing, and shipping, ensuring your products reach customers promptly and in perfect condition. We work closely with our trusted fulfilment partner to provide smooth integration with leading sales channels, including Shopify, Amazon, eBay, TikTok, and more, to collect orders automatically and keep your fulfilment process effortless.

Why Your Business Needs 3PL Fulfilment Services
As your private label supplement business grows, managing storage, fulfilment, and shipping can become increasingly complex and time-consuming. Dedicated 3PL services help streamline these processes, allowing you to focus on expanding your brand rather than getting caught up in logistics. With the warehousing and fulfilment expertise provided, you can reduce overhead costs, improve operational efficiency, and provide a better customer experience.
Unlike dropshipping, where you don't have on-hand inventory, our 3PL model gives you full control over your stock. 3PL private label fulfilment is also much more cost efficient, leading to better profit margins for you. Dropshipping may offer better cash flow since you only purchase inventory after a sale is made, but our low minimum order quantities (MOQs) ensure that the impact on cash flow is minimal. Additionally, by holding stock, you can ensure faster shipping times and better product availability, which ultimately enhances customer satisfaction and loyalty.
How 3PL Fulfilment Services Benefit You and Your Business:
-
Effortless Integration: direct connection with your existing sales channels, automating order collection and processing, so you can focus on growing your brand without worrying about logistics or admin. 
-
Fast & Reliable Shipping: Orders are picked, packed, and dispatched quickly, ensuring your customers receive their products without delay.
-
Automatic Tracking Updates: tracking details are automatically transferred back to your sales channels when orders are shipped, providing your customers with real-time updates on their shipments without you doing anything.
-
Flexible Warehousing: the warehousing facilities are equipped to store your supplements safely and efficiently, allowing you to scale your inventory as your business grows.
-
Customer Satisfaction Focused: By providing accurate fulfilment and prompt shipping, you enhance customer satisfaction, build trust, and improve brand loyalty.
Partnering with Nutribl means you can benefit from our expertise and easy access product range, all whole having a 3PL fulfilment partner that understands the supplement industry and is committed to supporting your growth. Let us handle the logistics while you focus on expanding your private label brand.
If you're interested in 3PL for your private label supplements business click here to apply now.
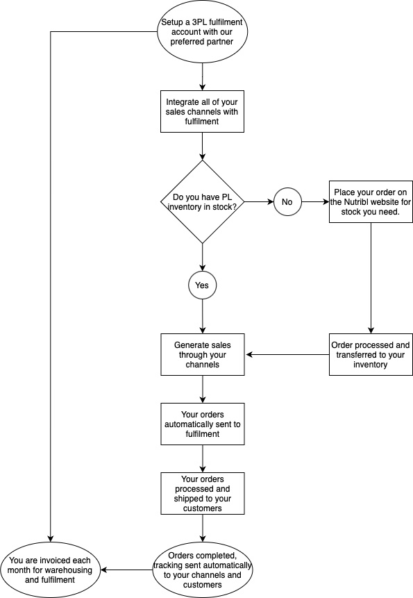
How Does it Work?
Getting set up with 3PL Fulfilment services for your private label supplement brand is quick and easy. Assuming you have your artwork in place for any products you want to sell, simply follow this process:
- Send us your details so we can assess your requirements - Click the 'Apply Now' button on this page.
- If agreeable, set up an account with our 3PL fulfilment partner.
- Your sales channels will be integrated to send your orders to fulfilment automatically.
- Order your private label stock from Nutribl. Please note - you will need an account with Nutribl and have artwork uploaded to your account for any products you want to order. Click here if you still need to setup your Nutribl product range.
- Generate sales through your sales channels.
- Replenish stock as you need